Work with Sparse Arrays on a GPU
Sparse arrays provide efficient storage of double or
single data that has a large percentage of zeros. While full (or dense) matrices
store every single element in memory regardless of value, sparse matrices store only the nonzero elements and their locations. For
this reason, using sparse matrices can significantly reduce the amount of memory
required for data storage.
Create Sparse GPU Arrays
You can create a sparse gpuArray either by calling sparse with a gpuArray input, or by calling
gpuArray with a sparse input. For
example,
X = [0 1 0 0 0; 0 0 0 0 1]
X = 2×5
0 1 0 0 0
0 0 0 0 1S = sparse(X)
S = 2×5 sparse double matrix (2 nonzeros) (1,2) 1 (2,5) 1
G = gpuArray(S); % G is a sparse gpuArray Gt = transpose(G); % Gt is a sparse gpuArray F = full(Gt) % F is a full gpuArray
F =
0 0
1 0
0 0
0 0
0 1
You can also create a sparse gpuArray directly using the
following functions. For more information, see the Extended Capabilities section of
the function reference page.
Indexing Sparse GPU Arrays
Sparse GPU arrays only support referencing whole rows or columns by index. For
example, to access the fifth row of sparse matrix A, call
A(5,:) or A(5,1:end).
A = gpuArray.speye(10); A(5,:)
1×10 sparse gpuArray double row vector (1 nonzero) (1,5) 1
full(A(5,:))
0 0 0 0 1 0 0 0 0 0
To locate nonzero elements of a sparse GPU array, use the find function.
[row,col,val] = find(A); [row,col,val]
1 1 1
2 2 1
3 3 1
4 4 1
5 5 1
6 6 1
7 7 1
8 8 1
9 9 1
10 10 1You can then replace the values you want or add new nonzero elements and construct
a new sparse gpuArray, as assigning values to sparse GPU arrays by
index is not supported. For example, use the outputs of the
find function replace the fifth nonzero element, add a new
nonzero element at position (1,7), and construct a new sparse
gpuArray.
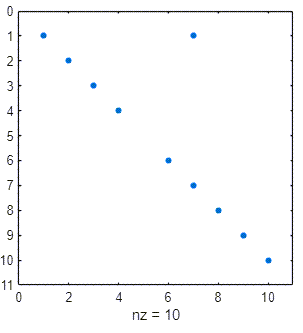
val(5) = 0; val(end+1) = 1; row(end+1) = 1; col(end+1) = 7; A = sparse(row,col,val);
Use the spy function to plot the new
sparsity pattern. Adding or removing elements from a sparse array affects the
sparsity pattern, which changes the size of the array in memory.
spy(A)

Functions That Support Sparse GPU Arrays
These tables lists functions that support sparse gpuArray input. For
limitations and usage notes for specific functions, see the Extended Capabilities section of
the function reference page.
Sparse Matrix Functions
Matrix and Array Operations
Elementary Math
Trigonometric Functions
Linear Algebra
Creator Functions
These creator functions support sparse gpuArray input. All of these
functions support generating sparse gpuArray objects by using an
existing sparse gpuArray
p with the like=p syntax.