Bidirectional DC-DC Converter
Controller-driven bidirectional DC-DC step-up and step-down voltage regulator
Libraries:
Simscape /
Electrical /
Semiconductors & Converters /
Converters
Description
The Bidirectional DC-DC Converter block represents a converter that steps up or steps down DC voltage from either side of the converter to the other as driven by an attached controller and gate-signal generator. Bidirectional DC-DC converters are useful for switching between energy storage and use, for example, in electric vehicles.
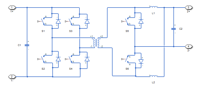
The Bidirectional DC-DC Converter block allows you to model a nonisolated converter with two switching devices, an isolated converter with six switching devices, or a dual active bridge converter with eight switching devices.
If you model a nonisolated converter or a dual active bridge converter, you can choose
from two fidelity levels for the converter model. The equivalent model option does not
model the individual switching devices but returns equivalent results. If you need
detailed results for the switching device dynamics, use the detailed model option.
Otherwise, use the equivalent model for faster simulation. To simulate in real time, use
the equivalent model. To validate the results, use the detailed model with a
variable-step solver. To use the detailed model, set the Fidelity
level parameter to Detailed model - switching
devices. To use the equivalent model, set the Fidelity
level parameter to Equivalent model -
PWM-controlled.
If you model an isolated converter, you can only use the detailed model. The Fidelity level parameter is not visible.
If you choose the detailed model, each component is the same switching device, which you specify by setting the Switching device parameter. The switching devices that you can specify are implementations of blocks in the Simscape > Electrical > Semiconductors & Converters library:
GTO — Gate turn-off thyristor. For information about the I-V characteristic of the device, see GTO.
Ideal semiconductor switch — For information about the I-V characteristic of the device, see Ideal Semiconductor Switch.
IGBT — Insulated-gate bipolar transistor. For information about the I-V characteristic of the device, see IGBT (Ideal, Switching).
MOSFET — N-channel metal-oxide-semiconductor field-effect transistor. For information about the I-V characteristic of the device, see MOSFET (Ideal, Switching).
Thyristor — For information about the I-V characteristic of the device, see Thyristor (Piecewise Linear).
Averaged Switch — Semiconductor switch with an antiparallel diode. The control signal port G accepts values in the interval [0,1]. When G is equal to
0or1, the averaged switch is fully opened or fully closed respectively. The switch behaves similarly to the Ideal Semiconductor Switch block with an antiparallel diode. When G is between 0 and 1, the averaged switch is partly opened. You can average the pulse-width modulation (PWM) signal over a specified period. You can then undersample the model and use modulation waveforms instead of PWM signals.
Note
If you set the Switching device parameter to
Averaged Switch, the block automatically models
protection diodes with no dynamics and the Model dynamics
parameter is not visible.
Model
You can model three different types of bidirectional DC-DC converter. To access the different options, double-click the block and set the Modeling option parameter to either:
Nonisolated converter— Bidirectional DC-DC converter without an electrical barrier. This converter contains an inductor, two capacitors, and two switches that are of the same device type.
Isolated converter— Bidirectional DC-DC converter with an electrical barrier. This converter contains four additional switches that form a full bridge. The full bridge is on the input or high-voltage (HV) side of the converter. The other two switches are on the output or low-voltage (LV) side of the converter. You can select different semiconductor types for the HV and LV switching devices. For example, you can use a GTO for the HV switching devices and an IGBT for the LV switching devices. To provide separation between the input and output voltages, the model uses a high-frequency transformer.
Dual Active Bridge converter— This bidirectional DC-DC converter contains two full-bridges. The left bridge is the input or high-voltage (HV) side of the converter. The right bridge is the output or low-voltage (LV) side of the converter. You can select different semiconductor types for the HV and LV switching devices. For example, you can use a GTO for the HV switching devices and an IGBT for the LV switching devices. To provide separation between the input and output voltages, the model uses a high-frequency transformer. To use the equivalent model and use either of the two sides of the transformer as a rectifier, set the elements of the PWM signal corresponding to that side to zero. That side of the transformer behaves as a diode rectifier.
Protection
The block contains an integral protection diode for each switching device. The integral diode protects the semiconductor device by providing a conduction path for reverse current. An inductive load can produce a high reverse-voltage spike when the semiconductor device suddenly switches off the voltage supply to the load.
To configure the internal protection diode block, use the Protection Diode parameters. This table shows how to set the Model dynamics parameter based on your goals.
| Goals | Value to Select | Integral Protection Diode |
|---|---|---|
| Prioritize simulation speed. | Diode with no dynamics | The Diode block |
| Prioritize model fidelity by precisely specifying reverse-mode charge dynamics. | Diode with charge dynamics | The dynamic model of the Diode block |
You can also include a snubber circuit for each switching device. Snubber circuits contain a series-connected resistor and capacitor. They protect switching devices against high voltages that inductive loads produce when the device turns off the voltage supply to the load. Snubber circuits also prevent excessive rates of current change when a switching device turns on.
To include and configure a snubber circuit for each switching device, use the Snubbers parameters.
Gate Control
To connect Simulink® gate-control voltage signals to the gate ports of the switching devices:
Convert each voltage signal using a Simulink-PS Converter block.
Multiplex the converted gate signals into a single vector.
For a nonisolated converter model, use a Two-Pulse Gate Multiplexer block.
For an isolated converter model, use a Six-Pulse Gate Multiplexer block.
For a dual active bridge converter model, use a Eight-Pulse Gate Multiplexer block.
Connect the vector signal to the G port.
Piecewise Constant Approximation in Averaged Switch for FPGA Deployment
If you set the Switching device parameter to Averaged switch and your model uses a partitioning solver, this block produces nonlinear partitions because the average mode equations include modes, Gsat that are functions of the input G. To make these equations compatible with hardware description language (HDL) code generation, and therefore FPGA deployment, set the Integer for piecewise constant approximation of gate input (0 for disabled) parameter to a value greater than 0. This block then treats the Gsat mode as a piecewise constant integer with a fixed range. This turns the previously nonlinear partitions to linear time varying partitions.
An integer value in the range [0,K], where K is the value of the Integer for piecewise constant approximation of gate input (0 for disabled), is now associated with each real value mode in the range [0,1]. The block computes the piecewise constant mode by dividing the original mode by K to normalize it back to the range [0,1]:
Assumptions
A source impedance or a nonzero equivalent-series resistance (ESR) is connected to the left side of the Bidirectional DC-DC Converter block.
Variables
To set the priority and initial target values for the block variables before simulation, use the Initial Targets section in the block dialog box or Property Inspector. For more information, see Set Priority and Initial Target for Block Variables.
Nominal values provide a way to specify the expected magnitude of a variable in a model. Using system scaling based on nominal values increases the simulation robustness. You can specify nominal values using different sources, including the Nominal Values section in the block dialog box or Property Inspector. For more information, see System Scaling by Nominal Values.
Examples
Ports
Conserving
Parameters
References
[1] Saleh, M., Y. Esa, Y. Mhandi, W. Brandauer, and A. Mohamed. Design and implementation of CCNY DC microgrid testbed. Industry Applications Society Annual Meeting. Portland, OR: 2016, pp 1-7.
[2] Kutkut, N. H., and G. Luckjiff. Current mode control of a full bridge DC-to-DC converter with a two inductor rectifier. Power Electronics Specialists Conference. Saint Louis, MO: 1997, pp 203-209.
[3] Nene, H. Digital control of a bi-directional DC-DC converter for automotive applications. Twenty-Eighth Annual IEEE Applied Power Electronics Conference and Exposition (APEC). Long Beach, CA: 2013, pp 1360-1365.
Extended Capabilities
Version History
Introduced in R2018aSee Also
Average-Value DC-DC Converter | Buck Converter | Buck-Boost Converter | Boost Converter | Converter (Three-Phase) | GTO | IGBT (Ideal, Switching) | MOSFET (Ideal, Switching) | Ideal Semiconductor Switch | PWM Generator | PWM Generator (Three-phase, Two-level) | Six-Pulse Gate Multiplexer | Three-Level Converter (Three-Phase) | Thyristor (Piecewise Linear)




