ischange
Find abrupt changes in data
Syntax
Description
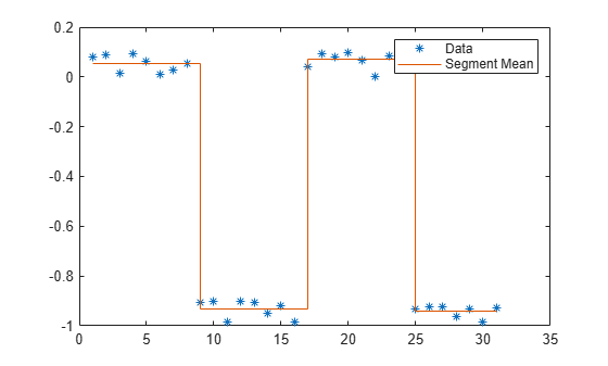
returns a logical array whose elements are logical TF = ischange(A)1
(true) when there is an abrupt change in
the mean of the corresponding elements of A.
You can use ischange functionality interactively by adding the
Find Change
Points task to a live script.
specifies additional parameters for finding change points using one or more
name-value arguments. For example, TF = ischange(___,Name,Value)ischange(A,'MaxNumChanges',m)
detects no more than m change points.
Examples
Input Arguments
Name-Value Arguments
Output Arguments
Algorithms
A vector of data A contains a change point if it can be split into two segments A1 and A2 such that
is the threshold value specified by the Threshold
parameter, and C represents a cost function.
For example, the cost function for detecting abrupt changes in the mean is , where N is the number of elements in a vector x. The cost function measures how well a segment is approximated by its mean.
ischange iteratively minimizes the sum of the cost functions to
determine the number of change points k and their locations such
that
Alternative Functionality
Live Editor Task
You can use ischange functionality interactively by adding
the Find Change
Points task to a live script.

References
[1] Killick R., P. Fearnhead, and I.A. Eckley. "Optimal detection of changepoints with a linear computational cost." Journal of the American Statistical Association. Vol. 107, Number 500, 2012, pp.1590-1598.



