Single-Acting Actuator (IL-PB)
Position-based single-acting linear actuator in isothermal liquid systems
Since R2026a
Libraries:
Simscape /
Fluids /
Isothermal Liquid /
Actuators
Description
The Single-Acting Actuator (IL-PB) block represents an actuator that converts the liquid pressure at port Af into a translational force at port B or F via an extending-retracting piston. The piston motion is limited by a hard stop model.
Displacement
The Modeling option parameter controls whether port B or F connects to the piston. The value of the Mechanical orientation parameter impacts how the fluid pressure at port Af drives the piston. When Mechanical orientation is:
Pressure at Af causes rod extension— When the volume of liquid at port Af expands, the port F location moves away from the port B location, and the block length increases.Pressure at Af causes rod retraction— When the volume of liquid at port Af expands, the port F location moves towards the port B location, and the block length decreases.
Hard Stop Model
The block has three different options for the hard stop that you can use to model the extension limit of the actuator piston. For more information on the hard stop model options, see Translational Hard Stop (PB).
The block models the hard stop when the piston is at its upper or lower bound. Outside of this region,
Cushion
The block can model cushioning toward the extremes of the piston stroke. Select Enable cylinder end cushioning to slow the piston motion as it approaches the end cap, which you define by using the Piston stroke parameter. For more information on the functionality of a cylinder cushion, see the Cylinder Cushion (IL-PB) block.
Friction
The block can model friction against piston motion. When you select Enable cylinder friction, the friction is a combination of the Stribeck, Coulomb, and viscous effects. The block measures the pressure difference between the chamber pressure and the environment pressure. For more information on the friction model and see Cylinder Friction (IL-PB).
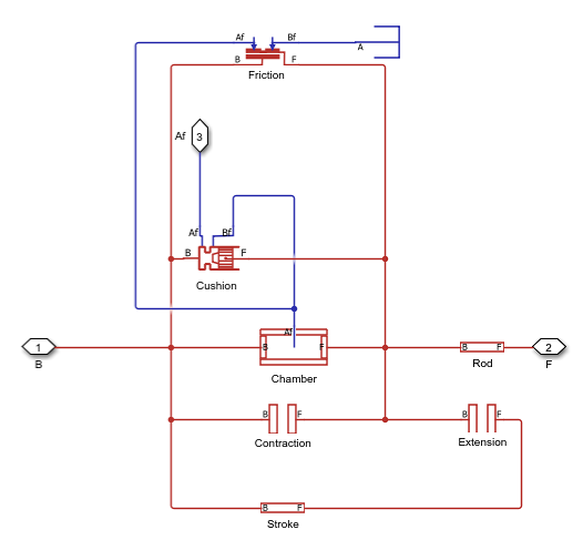
Block Sub-Components
The Single-Acting Actuator (IL-B) block is a composite component made from these Simscape Foundation and Fluids library blocks:
This figure shows the composite diagram when you set Modeling option
to Port F connected to piston and you select
Enable cylinder end cushioning and Enable
cylinder friction.

Variables
To set the priority and initial target values for the block variables prior to simulation, use the Initial Targets section in the block dialog box or Property Inspector. For more information, see Set Priority and Initial Target for Block Variables.
Nominal values provide a way to specify the expected magnitude of a variable in a model. Using system scaling based on nominal values increases the simulation robustness. Nominal values can come from different sources, one of which is the Nominal Values section in the block dialog box or Property Inspector. For more information, see Modify Nominal Values for a Block Variable.
Ports
Conserving
Output
Parameters
Extended Capabilities
Version History
Introduced in R2026a
