Better line crossings in Simulink models
Editor's Note: This file was selected as MATLAB Central Pick of the Week
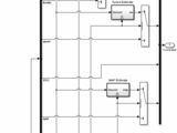
Line crossings should be minimized in Simulink models (due to MAAB/MISRA recommendations). Unfortunately, sometimes this cannot be completely achieved.
This script updates regular line crossings with a "line step" and improves a readability of the Simulink model ("3D like effect").
It uses the fact that default Simulink grid is 5 pixels - the script appends line steps of 4 pixels height, which can be easily identified and removed (undo function).
For usage see examples and m-file code.
A Matlab shortcut can be created to ease the usage.
Cite As
Josef Rieger (2025). Better line crossings in Simulink models (https://se.mathworks.com/matlabcentral/fileexchange/37954-better-line-crossings-in-simulink-models), MATLAB Central File Exchange. Retrieved .
MATLAB Release Compatibility
Platform Compatibility
Windows macOS LinuxTags
Community Treasure Hunt
Find the treasures in MATLAB Central and discover how the community can help you!
Start Hunting!Discover Live Editor
Create scripts with code, output, and formatted text in a single executable document.
| Version | Published | Release Notes | |
|---|---|---|---|
| 1.0.0.0 |
