Main Content

Rectangle

Rectangle annotation on figure

  • Rectangle annotation

Description

Draw a rectangle annotation anywhere on a figure. Set properties of a Rectangle object to control its appearance.

Creation

Create a rectangle annotation on a figure using the annotation function.

annotation("rectangle")

Alternatively, create a rectangle annotation by clicking the figure and selecting Rectangle in the gallery on the Figure tab.

Properties

expand all

Color and Styling

Outline color, specified as an RGB triplet, a hexadecimal color code, a color name, or a short name. The default value of [0 0 0] corresponds to black.

For a custom color, specify an RGB triplet or a hexadecimal color code.

  • An RGB triplet is a three-element row vector whose elements specify the intensities of the red, green, and blue components of the color. The intensities must be in the range [0,1], for example, [0.4 0.6 0.7].

  • A hexadecimal color code is a string scalar or character vector that starts with a hash symbol (#) followed by three or six hexadecimal digits, which can range from 0 to F. The values are not case sensitive. Therefore, the color codes "#FF8800", "#ff8800", "#F80", and "#f80" are equivalent.

Alternatively, you can specify some common colors by name. This table lists the named color options, the equivalent RGB triplets, and the hexadecimal color codes.

Color NameShort NameRGB TripletHexadecimal Color CodeAppearance
"red""r"[1 0 0]"#FF0000"

Sample of the color red

"green""g"[0 1 0]"#00FF00"

Sample of the color green

"blue""b"[0 0 1]"#0000FF"

Sample of the color blue

"cyan" "c"[0 1 1]"#00FFFF"

Sample of the color cyan

"magenta""m"[1 0 1]"#FF00FF"

Sample of the color magenta

"yellow""y"[1 1 0]"#FFFF00"

Sample of the color yellow

"black""k"[0 0 0]"#000000"

Sample of the color black

"white""w"[1 1 1]"#FFFFFF"

Sample of the color white

"none"Not applicableNot applicableNot applicableNo color

This table lists the default color palettes for plots in the light and dark themes.

PalettePalette Colors

"gem" — Light theme default

Before R2025a: Most plots use these colors by default.

Sample of the "gem" color palette

"glow" — Dark theme default

Sample of the "glow" color palette

You can get the RGB triplets and hexadecimal color codes for these palettes using the orderedcolors and rgb2hex functions. For example, get the RGB triplets for the "gem" palette and convert them to hexadecimal color codes.

RGB = orderedcolors("gem");
H = rgb2hex(RGB);

Before R2023b: Get the RGB triplets using RGB = get(groot,"FactoryAxesColorOrder").

Before R2024a: Get the hexadecimal color codes using H = compose("#%02X%02X%02X",round(RGB*255)).

Example: "blue"

Example: [0 0 1]

Example: "#0000FF"

Fill color, specified as an RGB triplet, a hexadecimal color code, a color name, or a short name.

For a custom color, specify an RGB triplet or a hexadecimal color code.

  • An RGB triplet is a three-element row vector whose elements specify the intensities of the red, green, and blue components of the color. The intensities must be in the range [0,1], for example, [0.4 0.6 0.7].

  • A hexadecimal color code is a string scalar or character vector that starts with a hash symbol (#) followed by three or six hexadecimal digits, which can range from 0 to F. The values are not case sensitive. Therefore, the color codes "#FF8800", "#ff8800", "#F80", and "#f80" are equivalent.

Alternatively, you can specify some common colors by name. This table lists the named color options, the equivalent RGB triplets, and the hexadecimal color codes.

Color NameShort NameRGB TripletHexadecimal Color CodeAppearance
"red""r"[1 0 0]"#FF0000"

Sample of the color red

"green""g"[0 1 0]"#00FF00"

Sample of the color green

"blue""b"[0 0 1]"#0000FF"

Sample of the color blue

"cyan" "c"[0 1 1]"#00FFFF"

Sample of the color cyan

"magenta""m"[1 0 1]"#FF00FF"

Sample of the color magenta

"yellow""y"[1 1 0]"#FFFF00"

Sample of the color yellow

"black""k"[0 0 0]"#000000"

Sample of the color black

"white""w"[1 1 1]"#FFFFFF"

Sample of the color white

"none"Not applicableNot applicableNot applicableNo color

This table lists the default color palettes for plots in the light and dark themes.

PalettePalette Colors

"gem" — Light theme default

Before R2025a: Most plots use these colors by default.

Sample of the "gem" color palette

"glow" — Dark theme default

Sample of the "glow" color palette

You can get the RGB triplets and hexadecimal color codes for these palettes using the orderedcolors and rgb2hex functions. For example, get the RGB triplets for the "gem" palette and convert them to hexadecimal color codes.

RGB = orderedcolors("gem");
H = rgb2hex(RGB);

Before R2023b: Get the RGB triplets using RGB = get(groot,"FactoryAxesColorOrder").

Before R2024a: Get the hexadecimal color codes using H = compose("#%02X%02X%02X",round(RGB*255)).

Example: "blue"

Example: [0 0 1]

Example: "#0000FF"

Fill transparency, specified as a scalar value in the range [0,1]. A value of 1 is opaque and 0 is completely transparent. Values between 0 and 1 are semitransparent.

Example: 0.5

Line style, specified as one of the options listed in this table.

Line StyleDescriptionResulting Line
"-"Solid line

Sample of solid line

"--"Dashed line

Sample of dashed line

":"Dotted line

Sample of dotted line

"-."Dash-dotted line

Sample of dash-dotted line, with alternating dashes and dots

"none"No lineNo line

Line width of rectangle outline, specified as a positive value in point units. One point equals 1/72 inch.

Example: 0.75

Position

Size and location, specified as a four-element vector of the form [x y length height]. The first two elements specify the coordinates of the lower left corner of the rectangle. The second two elements specify the length and height of the rectangle.

By default, the units are normalized to the figure. The lower-left corner of the figure maps to (0,0) and the upper-right corner maps to (1,1). To change the units, use the Units property.

Example: [0.2 0.3 0.4 0.5]

Rotation angle in degrees, specified as a scalar numeric value. Rotation angle is absolute and not relative to previous rotations.

This table shows the resulting annotation rotation for the possible Rotation values.

Rotation ValueResulting Rotation
0Unrotated
Positive scalar valueRotated counterclockwise by the specified number of degrees
Negative scalar valueRotated clockwise by the specified number of degrees

The anchor point for rotation is the location specified by the first two elements of the Position property vector, indicated by the [x y] values.

Example: 45

Position units, specified as one of the values in this table.

UnitsDescription
"normalized" (default)Normalized with respect to the figure, uipanel, or uitab that contains the annotation. The lower-left corner of the container maps to (0,0) and the upper-right corner maps to (1,1).
"inches"Inches.
"centimeters"Centimeters.
"characters"

Based on the default system font character size.

  • Character width = width of letter x.

  • Character height = distance between the baselines of two lines of text.

"points"Points. One point equals 1/72 inch.
"pixels"

Pixels.

On Windows® and Macintosh systems, the size of a pixel is 1/96th of an inch. This size is independent of your system resolution.

On Linux® systems, the size of a pixel is determined by your system resolution.

All units are measured from the lower-left corner of the figure window.

This property affects the Position property. If you change the units, then it is good practice to return it to the default value after completing your computation to prevent affecting other functions that assume Units is set to the default value.

If you specify the Position and Units properties using name-value arguments when creating the object, then the order of specification matters. If you want to define the position with particular units, then you must set the Units property before the Position property.

Examples

collapse all

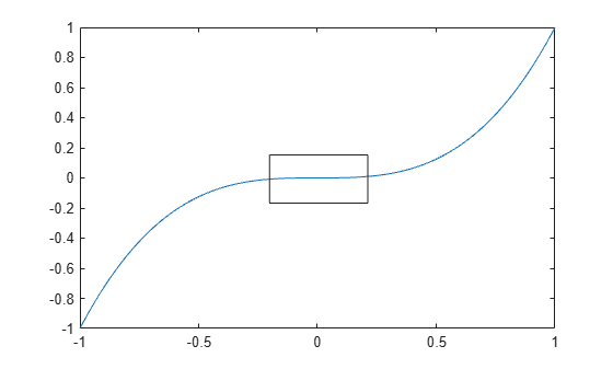
Create a rectangle annotation on a figure. Specify the position and size of the rectangle using the form [x_begin y_begin length height]. By default, the position and size units are normalized to the figure. So, the lower-left corner of the figure maps to (0,0) and the upper-right corner maps to (1,1).

x = linspace(-1,1);
y = x.^3;
plot(x,y)

dim = [0.44 0.45 0.16 0.13];
annotation("rectangle",dim);

Figure contains an axes object. The axes object contains an object of type line.

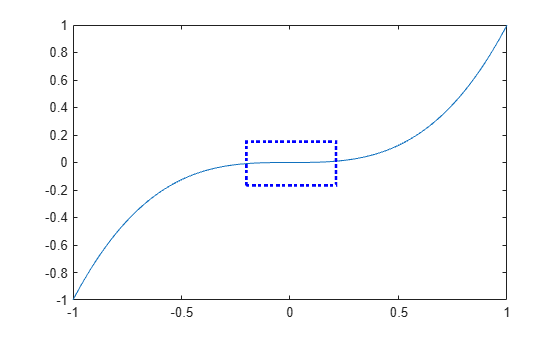
Create a rectangle annotation on a figure. Customize the rectangle annotation by setting the line color, line width, and line style.

x = linspace(-1,1);
y = x.^3;
plot(x,y)

dim = [0.44 0.45 0.16 0.13];
an = annotation("rectangle",dim);
an.Color = "b";
an.LineWidth = 2;
an.LineStyle = ":";

Figure contains an axes object. The axes object contains an object of type line.

Version History

Introduced before R2006a