Generate Variable-Frequency Tones in Simulink
Examine the Audio Oscillator block in a Simulink® model and tune the parameters.

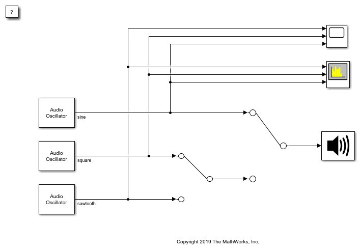
1. Run the simulation. Listen to the tone from the Audio Oscillator block generating a sine wave. Visualize the spectrums of all three waveforms on the Spectrum Analyzer. Visualize the waveforms on the Time Scope.
2. Toggle the manual switches to listen to the square and sawtooth waves.
3. Open any of the Audio Oscillator blocks and modify the Frequency (Hz) or Amplitude parameters to hear the effect and visualize the effect on the Spectrum Analyzer and Time Scope.

